絶縁されていて高安定で高分解能な可変電圧源が欲しくなる状況というのはよくあると思います。このような場合に便利な±12V、±22Vの2レンジ構成、20bit分解能で出力電圧を可変できる高安定可変電圧源を設計・製作しました。製作した高安定可変電圧源は5V、2.5A出力のACアダプタで動作し、USB通信によりコマンドで制御します。

ハードウェア
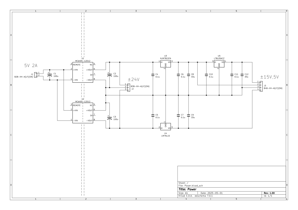
ブロック図
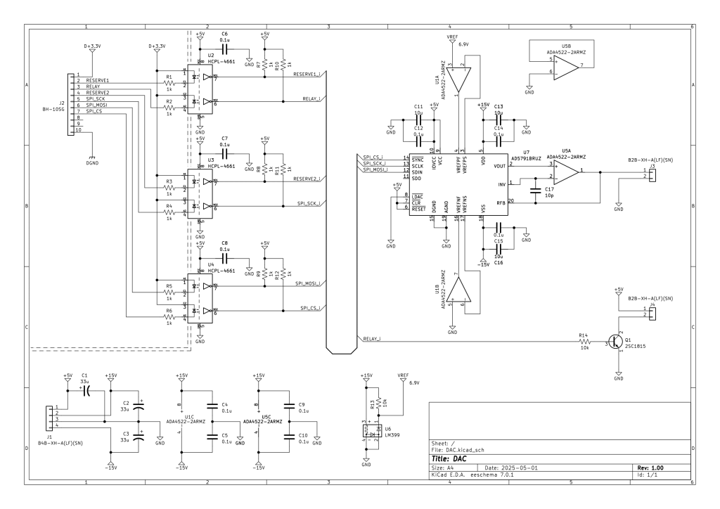
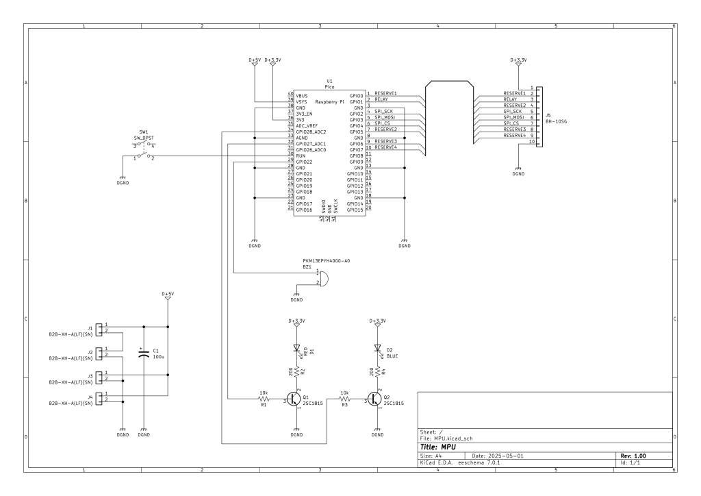
高安定可変電圧源のハードウェア構成を示します。高安定な基準電圧源と高分解能DACからなるDA変換回路、パワーアンプ回路、Raspberry Pi Picoを用いた制御回路から構成されています。

基準電圧IC「LM399」の6.95Vの出力を20bit DA「AD5791」に入力し±6.95Vまでの電圧範囲を約13μV分解能で出力します。この電圧を後段のパワーアンプに入力し、電圧増幅と電力増幅を行い最終的な出力を得るという構成となっています。



このような回路構成によって、非常に高い短期安定度と分解能を実現しています。また、筐体はアクリル樹脂で製作し、内部温度の安定性を高めるため、密閉できる構造としています。
DA変換と基準電圧源
低分解能なDACを複数使用し、出力を乗算することで分解能を高める手法もありますが、部品点数が多くなり回路が複雑になってしまいます。そのため今回は、市販されている20bitDAC「AD5791」を用いました。1個18,000円と部品単価は高いですが、簡単な回路構成で高分解能、高リニアリティのDA変換回路を製作することができます。

基準電圧源には、ヒーター内蔵の基準電圧ICであるLM399を採用しました。回路な回路構成で0.5ppm/℃の温度係数を確保することが可能です。余談ですが、この基準電圧ICは6.5桁DMMなどの基準電圧源として用いられていることが多いです。
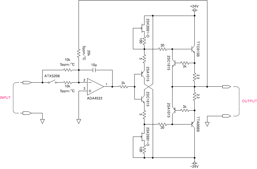
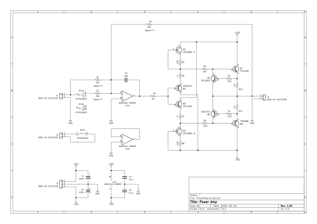
パワーアンプ
22V、200mA出力のパワーアンプです。270mA付近で過電流リミッタが働くように設計しました。このアンプの入力にDACからの出力である±6.95Vが入力され、電圧増幅と電力増幅を行い最終的な出力を得ます。パワーアンプは、2倍(12Vレンジ)と4倍(22Vレンジ)のゲインを持ち、リレーによりゲイン設定用の抵抗器を切り替えることで出力電圧範囲を可変します。
オペアンプADA4522の出力に電力増幅用のトランジスタバッファを接続した構成となっています。トランジスタバッファのゲインは1倍で、電圧増幅は行いません。したがってオペアンプは±22V以上の電圧を出力できるものを採用する必要があります。今回使用しているADA4522は±27.5Vまで入力して動作させることができるため、この点については問題ありません。

高安定な電圧源として構築するためには、パワーアンプ回路のゲインドリフトを小さくする必要があります。そのため、ゲインを決定する帰還には温度係数の優れた抵抗器を用います。今回は、温度係数5ppm/℃品を採用しました。これにより極めて高い短期安定度を実現しています。また、このパワーアンプはアンプで発生する歪が小さいことも特徴です。アンプで発生する歪はリニアリティに影響を及ぼします。
周波数特性
今回のパワーアンプはDC用途ですが、高速な応答を確保するためにできるだけ帯域を伸ばす設計としています。パワーアンプの帯域を伸ばすためには各トランジスタに流れるバイアス電流を大きくすればよいのですが、あまり大きくしすぎると電源がつらくなります。今回は、-3dBで200kHz程の帯域を確保しました。オーディオアンプの最終段等にも流用できると思われます。


※ADP3250により取得
回路図




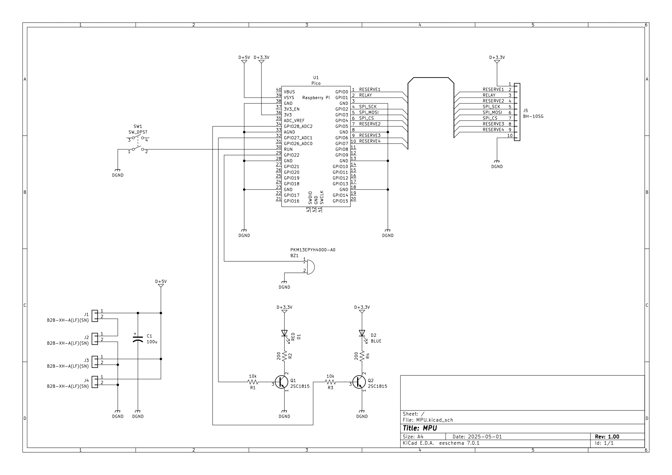
ソフトウェア
今回の発生器はRaspberry Pi Picoを用いて制御を行いました。ユーザーインターフェースは特に用意してありません。Raspberry Pi PicoのUSB経由でコマンドを送受信することで制御を行うようになっています。Raspberry Pi Picoで使える簡単なコマンド処理系を実装してあります。
通信制御にはHIOKIが提供しているSequence MakerというExcelアドインを用いました。Sequence Makerは無償のExcelのアドインで、Excelのワークシートに通信コマンドを記述するだけで機器を制御したり、測定値をとってきたりすることができます。

調整と校正
調整と校正には8.5桁DMM「8558A」を用います。高精度可変電圧源の製作の調整値を無効にした状態で-10V、10V、-20V、20Vの4点の電圧を発生させ記録します。その結果を高精度可変電圧源にコマンドで入力し、Raspberry Pi Picoのフラッシュメモリに保存します。この結果より、補正値を演算し出力電圧を調整します。

特性の評価
製作した高安定可変電圧源の出力電圧を10V、20Vに設定し、8558Aにより1秒間隔で電圧測定を行い短期安定度の評価を行いました。評価結果を以下に示します。高安定可変電圧源の出力電圧変動は1000秒間で±0.2ppm程度と高安定な電圧源を構築できていることが確認できました。
10Vレンジの短期安定度

20Vレンジの短期安定度

10Vレンジ 10時間

周辺温度の変化は±2℃程度
リニアリティ(エンドポイント法)
-10V~10Vを発生させたときのリニアリティは±5ppm以内となりました。市販のDCソースと比較しても十分に高いリニアリティを確保できました。



コメント